网站首页
关于企业
产品中心
弗克技术
招商加盟
人才招聘
联系我们
网站首页
关于企业
产品中心
弗克技术
招商加盟
人才招聘
联系我们
论文
专利证书
当前位置:
首页
>
弗克技术
>
论文
论文
专利证书
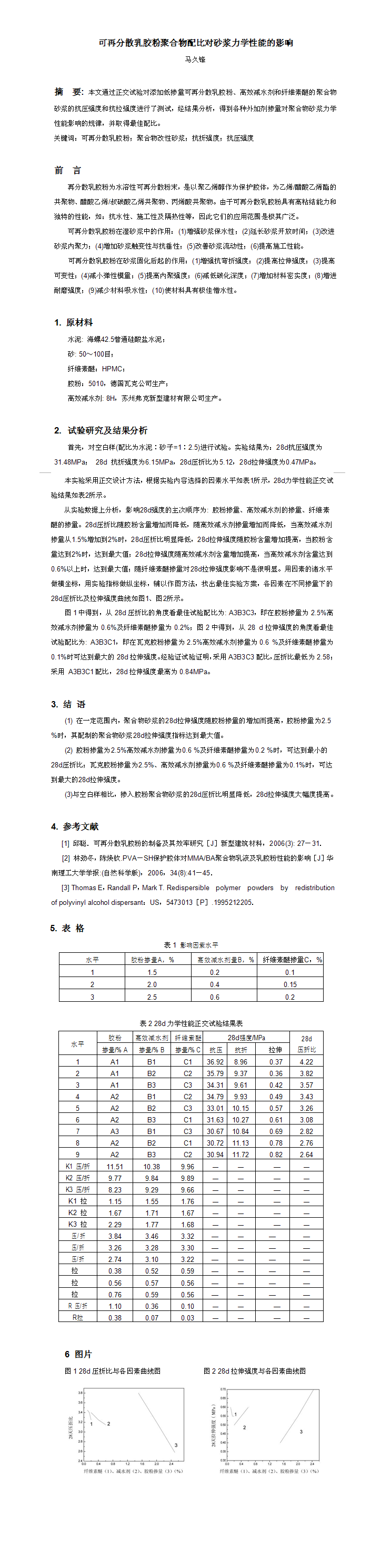
《 可再分散乳胶粉聚合物配比对砂浆力学性能的影响》